糖尿病可以独立引发脑卒中,也是导致长期神经功能障碍、增加死亡率的关键因素,此外糖尿病也会加剧患者的炎症。
近年来,氢氧医学领域发现了大量通过氢氧吸入保护神经系统的证据【1】,在此基础上,哈尔滨医科大学第二附属医院杨万超教授团队研究了“氢氧吸入”对糖尿病脑卒中后神经修复的作用。
研究者们使用氢氧吸入的方法,测量了大脑中动脉阻塞(“middle cerebral artery occlusion”,缩写为MCAO,即”脑卒中“)前后的血糖水平、48小时脑水肿和梗死体积,以及体重、存活率和神经功能。同时,也测量了TLR4、NF-κB p65和炎症因子的水平。
所有测量均显示:氢氧吸入对糖尿病卒中具有积极作用。
该研究论文在国际上得到较高认可,在神经系统著名期刊《Journal of Neuroimmune Pharmacology 》(中文名:神经免疫药理学)上发表,SCI评分高达7.21分,是氢氧医学领域又一重磅学术成果!【2】
01实验设计
科学家设置了标准糖尿病模型、MCAO模型制作方案,并将实验动物分为七组,分别是:
解释:上述7组中,假手术组是指同样进行麻醉、切开手术部位,但不进行手术,只缝合处理。7组中,除了单独说明的,如非糖尿病MCAO的N组,以及假手术组,均为糖尿病+MCAO,只是不同的组添加了不同的处理条件,如吸氢氧、LPS处理、TAK242处理等。
在该实验中,科学家使用的氢氧混合气生产设备是由潓美医疗科技有限公司生产的国家创新三类医疗器械:潓美氢氧气雾化机。
.png)
实验使用的潓美氢氧气雾化机(AMS-H-03型)产气量:3000ml/min,浓度:66.6%氢气+33.3%氧气,“国家创新”三类医疗器械(国械注准:20203080066)
02实验结果
1、氢氧吸入降低血糖
科学家观察了M组、H组大鼠手术前后的血糖变化。结果如下:(M组为糖尿病脑卒中组,H组是M组额外进行吸入氢氧处理。)
.png)
上图可以看到,H组因为吸入氢氧混合气体,其术后血糖指数得到很好控制,甚至低于术前。而未吸氢氧的M组,术后血糖大幅提升。
2、氢氧吸入减少脑梗面积和脑部含水量(夜晚吸氢氧更好)
MCAO(脑卒中)后48小时,白天吸氢氧的H组、夜晚吸氢氧的HN组大鼠脑梗死面积显著改善,以下是不同组大鼠脑部照片及脑梗死面积:
.png)
上图A是快速杀死大鼠后,提取大脑、切片、染色的结果,切片中白色部分即为脑梗死部分,白色面积越大代表脑梗死越严重,我们可以看出,H组和HN组脑梗死面积相对较小,甚至比非糖尿病MCAO组要小,其中,HN组脑梗死面积是最小,这说明:对于糖尿病脑卒中,吸氢氧比不吸氢氧好,夜晚吸氢氧比白天吸氢氧好。
夜晚吸氢氧,躺平更好!
大量临床经验证明,夜晚吸氢氧气,尤其是使用腹式呼吸法时,临床效果更好。这或许是因为平躺姿态更利于氢氧分子水平扩散,以及腹式呼吸法能够增加膈肌活动范围,增加通气量,充分发挥氢氧吸入”剂量效应“的缘故。
3、氢氧吸入降低脑含水量
科学家将大鼠杀死后,提取大脑称重(湿重),之后再将大脑放进电炉烘干称重(干重),脑含水量=水分/湿重,水分=湿重-干重,结果如下图:
.png)
由图可知,糖尿病脑卒中会导致脑含水量的大幅增加,如N组、M组,而吸入氢氧混合气体可以减少大脑含水量,其中白天吸氢氧的H组效果更好,已经非常接近正常的S组大鼠的指标。
4、神经功能检测
科学家分别测量了各组大鼠的mNSS评分,(mNSS评分即“改良神经损伤严重程度评分”分数越低,神经损伤越轻,分数越高神经损伤越严重。具体如大鼠能直线行走则记0分,如不能直线行走记1~3分)同时也测量了大鼠Garcia分数,分数越高,大鼠状态越好。总体结果如下:
.png)
如上所示,mNSS评价中,最优为H组,即白天吸氢氧组;Garcia评价中,最优为HN组,即夜晚吸氢氧组。
5、存活率和体重变化
科学家分别测量了各组MCAO小鼠存活率及体重变化情况,如下:
.png)
存活率方面,糖尿病MCAO组最差,白天吸氢氧、夜晚吸氢氧、非糖尿病MCAO的N组存活率差不多,单从该数据论,简单讲:吸氢氧抹平了脑卒中大鼠患有糖尿病带来的差异。而体重方面,H组、NH组在术后第十天体重减少最多,但随着时间线拉长,H组、NH组更接近原体重,而其他组在高脂肪饮食下,体重快速增加。
6、吸氢氧对神经递质的影响
实验中测量了M组、M(night)组、H组、HN组各种神经递质的含量,对比白天、黑夜情况下,吸氢氧、不吸氢氧的区别。如下图:
.png)
可以看到,M组在白天、黑夜状态下,各项神经递质含量的差异要大于H组和HN组,科学家猜测氢氧混合吸入对脑卒中损伤的保护作用不受昼夜影响,这可能与自主稳态调节有关。
7、氢氧吸入对炎症影响
实验还测量了S、M、H、L、T各组的脑含水量及炎症因子IL-6、IL-1β水平,结果如下图所示:
.png)
可以看出,H组的各项数据都更接近于假手术的S组。
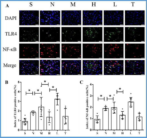
8、免疫荧光测量
科学家提取大鼠大脑切片染色并放大400倍观察。显微镜下,TLR4显示为绿色、NF-κB为红色,细胞核为蓝色,结果如下:
.png)
可以看到,氢氧混合吸入的H组在TLR4、NF-κB的指标均接近于正常的S组,这些指标均与细胞的炎症反应信号通路有关。
9、蛋白质印记分析
科学家还对大鼠大脑皮质进行离心分离,收集上清液进行培养和蛋白质印记分析,结果如下:
.png)
03氢氧吸入的作用
毫无疑问,氢氧混合吸入改善了糖尿病脑卒中大鼠的多项指标,脑梗死、脑水肿、存活率、体重、炎症情况、神经系统受损等。如先前的很多实验所证明的那样,糖尿病会加重急性脑水肿和炎症,这是糖尿病患者中后期脑卒中短期生存、以及长期神经功能损伤的关键因素【3】。
脑卒中的患者如果患有糖尿病的情况下,危险系数将会增加,因为这意味着很多病理变化会出现【4】。我们发现糖尿病患者脑卒中会产生系统性炎症,这可能导致或者加重整体或局部的脑炎症,脑炎症和长期神经功能障碍紧密相关。
在本研究中,氢氧混合吸入改善了炎症水平,而荧光检测和蛋白印迹发现氢氧混合吸入对于TLR4/NF-κB p65的影响,而TLR4/NF-κB p65是调节多种炎症因子的上有途径【5】。
.png)
通过检测多种指标的变化,科学家提出氢氧混合吸入改善糖尿病脑卒中的机制应该和TLR4/NF-κB通路激活后改善水肿、病理性高血糖、全身性炎症有关。
此外,科学家发现氢氧混合吸入的大鼠体重增加缓慢,因为糖尿病普遍会出现典型的肥胖症状,所以氢氧混合吸入的“减肥效果”对糖尿病而言很有意义。
在下面文章中,我们详细介绍了氢氧吸入对抗脂肪肝,对抗糖尿病的机制原理,感兴趣的伙伴也可以点击下方文章标题,跳转阅读:
《中国1亿糖尿病,氢氧医学来解忧》
参考资料:
【1】Goldstein et al,Diabetes is an independent risk factor for ischaemic stroke and key factor contributing to increases in its risk and mortality, increasing the challenges of neuro-intensive care (Burchfiel et al. 1994; 2001; Janghorbani
【2】Yang et al,Molecular Hydrogen Mediates Neurorestorative Effects After Stroke in Diabetic Rats: the TLR4/NFκB Inflammatory Pathway,original article,20 June 2022,doi.org/10.1007/s11481-022-10051-w
【3】Li T-T, Yang W-C, Wang Y-Z et al (2020) Effects of a high concentration of hydrogen on neurological function after traumatic brain injury in diabetic rats. Brain Res 1730:146651.
【4】Cukierman-Yaffe T, McClure LA, Risoli T et al (2021) The relationship between glucose control and cognitive function in people with diabetes after a lacunar stroke. J Clin Endocrinol Metab 106:e1521–e1528.
【5】Shang J, Liu W, Yin C et al (2019) Cucurbitacin E ameliorates lipopolysaccharide-evoked injury, inflammation and MUC5AC expression in bronchial epithelial cells by restraining the HMGB1-TLR4-NF-κB signaling. Mol Immunol 114:571–577.